TileEndBehaviour C# 스크립트를 작성한다.
using System.Collections;
using System.Collections.Generic;
using UnityEngine;
// 플레이어가 끝에 다다랐을 때 새로운 타일 생성과 해당 타일의 제거를 담당한다.
public class TileEndBehaviour : MonoBehaviour
{
[Tooltip("끝에 다다랐을 때 제거하기전 " + "얼마 동안 기다리는가")]
public float destroyTime = 1.5f;
private void OnTriggerEnter(Collider col)
{
// 먼저 플레이어와 충돌했는지 체크
if (col.gameObject.GetComponent<PlayerBehaviour>())
{
// 충돌 했다면 새로운 타일을 생성한다.
GameObject.FindObjectOfType<GameController>().SpawnNextTile();
// 조금 기다린 후에 현재 타일 전체를 제거한다.
Destroy(transform.parent.gameObject, destroyTime);
}
}
}

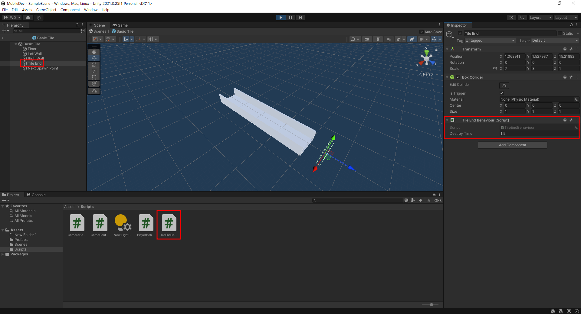
Basic Tile 프리펩을 더블클릭해서 에디터를 열고 Hierarchy 창에 Tile End 오브젝트를 선택하고 컴포넌트를 추가한다.

프리펩 모드에서 왼쪽 표시를 누르면 화면이 다시 돌아온다.

그뒤에 실행시키면 공이 지나가면서 타일이 생성되고 삭제되는 것을 볼 수 있다.
| 10. 장애물 배치, 태그 지정하기 (0) | 2023.06.07 |
|---|---|
| 9. 맵 장애물 만들기(재시작) (1) | 2023.06.07 |
| 7. 끝없이 무한 달리기 만들기 (1) | 2023.06.07 |
| 6. 프리팹(Prefabs)만들기 (0) | 2023.06.06 |
| 5. 맵의 끝 확인하기 (0) | 2023.06.06 |